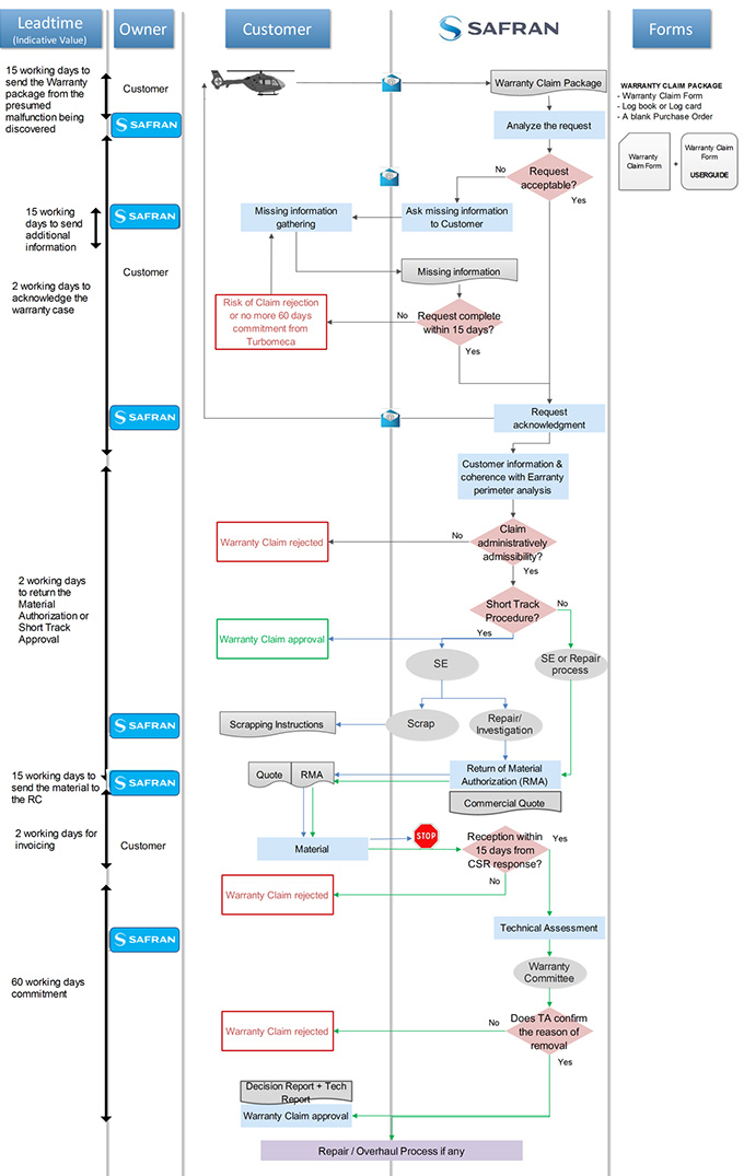
Warranty
Safran Helicopter Engines offers a global warranty coverage: engines, modules, accessories and components, new, repaired or overhauled – with storage warranty included.
Benefit from an optimized process to give you rapid responses to your claims :
• Confirmation of the treatment of your warranty claim within 48 hours.
• Final acceptation within 48h for major accessories that do not need a technical assessment.
If a technical assessment is needed, the Warranty Committee will send you the final decision of your warranty claim within 60 days maximum.
Additional services can include a free pick-up of your equipment at your facilities, removing all constraints in sending back your equipment and insuring you a quicker transit time (Service subject to logistics coverage conditions).
Your Safran Helicopter Engines commercial contacts, backed up by the Warranty Committees around the world, are always available to give you the reactivity you need for your Warranty claims.
[ COMMITTED TO COVERING YOU ]
Warranty Process

















