Repair and Overhaul
For repairs and overhauls, short waiting times and a quick response to minimize impact on your operations are a must. Take advantage of a growing network and technical resources as well as constantly improved processes.
SERVICE CENTERS & MAINTENANCE CENTERS:
• 4 Service Centers and Maintenance Centers covering Asia Pacific region.
• Strategically located for most operators.
• Specialized in both field and deep maintenance.
WORLDWIDE REPAIR CENTER NETWORK:
• 24 Repair Centers located on all 5 continents.
• Authorized by Safran Helicopter Engines to perform deep maintenance and to overhaul your Safran Helicopter Engines engines.
[ A GROWING NETWORK BASED ON PROXIMITY ]
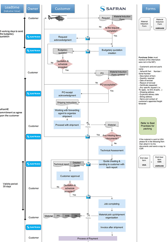
Repair Overhaul Process

















