Rental
For engine maintenance or repair, quickness and simplicity are essential for you. Our Standard Exchange policy reduces lead times and minimizes operational losses by allowing you to exchange the engine or module up for repairs or maintenance at a preferred rate, eliminating the wait for the repairs or maintenance to be completed.
A Standard Exchange covers an unserviceable engine, module or life-limited accessory. In case a Standard Exchange would not suit you, you could also benefit from a rental engine.
[ REDUCE LEAD TIMES, MINIMIZE OPERATIONAL LOSS ]
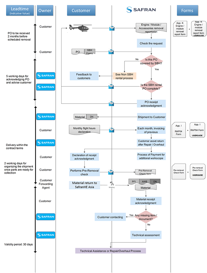
Engine / Module Rental Process

















