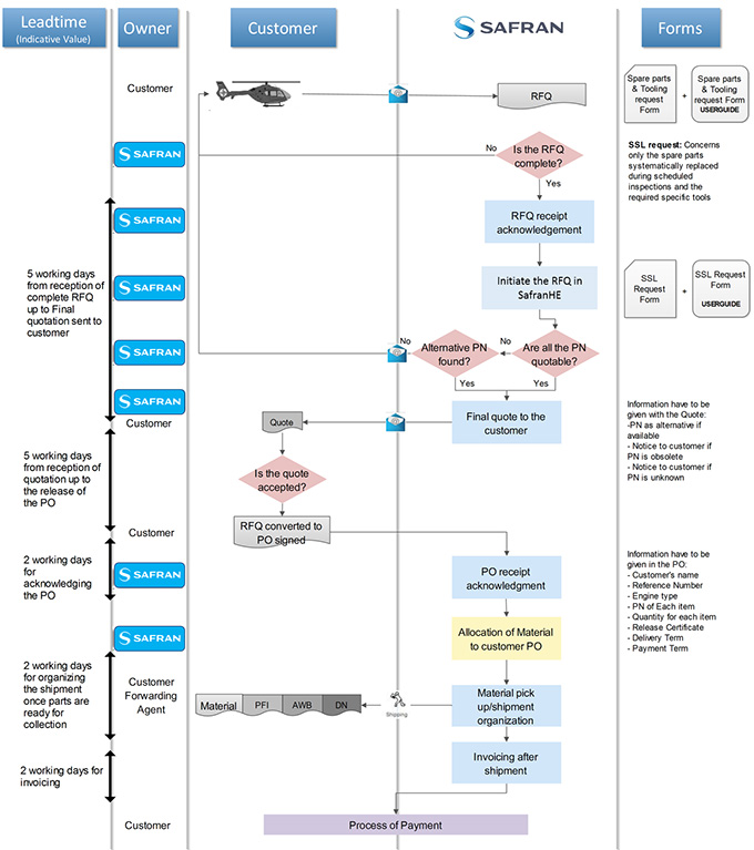
Spare Parts and Tooling
Being ready for periodic inspections, as well as preventative or corrective maintenance is essential to minimizing the impact on your operations. With a view to staying proactive, you need to prepare your spare parts requirements, to make sure you have the necessary supplies in time or maintain adequate stock levels at hand.
You can ask your Field Rep or CSM for a list of non repairable accessories and consumables. Based on your personal flight profile, an advisory list for a one-year activity coverage will be prepared.
Depending on the level of maintenance, you can request the drawing or buy complete tools.
[ ON-SITE SPARE PARTS STOCK: PROACTIVE BEHAVIOUR ]
Spare Parts Process

















